【杭州新增确诊病例19例,杭州新增1例确诊行动轨迹】

4天新增40例,杭州迎战奥密可戎!一场年会 、一场婚宴加剧疫情扩散_百度...

杭州4天新增40例奥密克戎感染者,疫情源头初步指向一家餐饮设备公司 ,一场公司年会和一场婚宴加剧了疫情扩散,近来已外溢至4省市。疫情源头初步指向慧而特餐饮设备公司首例病例情况:1月25日22时,杭州浙医二院滨江院区发热门诊发现1例核酸阳性病例 ,1月26日凌晨被诊断为新冠肺炎确诊病例,后确定为奥密克戎毒株 。

【杭州新增确诊病例19例,杭州新增1例确诊行动轨迹】-第1张图片

截至1月29日14时杭州本轮累计报告44例确诊病例

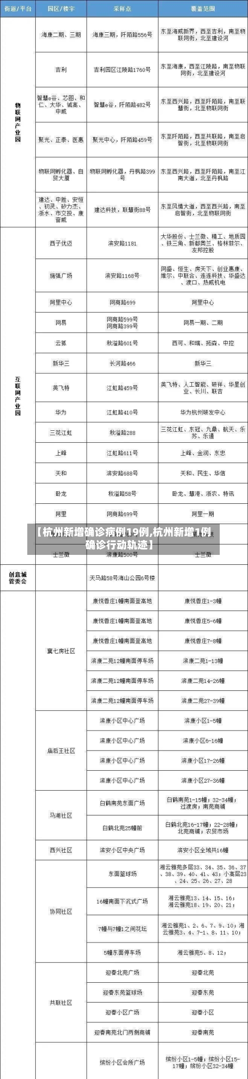
月28日0-24时,新增本土确诊病例18例 ,均在杭州市。1月29日0-14时,新增本土确诊病例4例,均来自集中隔离点密接人员检测发现。病例分布区域 萧山区:12例 滨江区:21例 西湖区:1例 上城区:2例 富阳区:6例 拱墅区:2例 病例特征分析 感染来源:首发病例为杭州滨江慧而特公司员工 ,1月26日凌晨通过主动就诊确诊 。

【杭州新增确诊病例19例,杭州新增1例确诊行动轨迹】-第2张图片

022年1月29日0-24时 ,浙江省新增本土确诊病例19例,均为杭州市报告,具体信息如下:病例发现方式 18例为集中隔离点发现 ,表明疫情传播链已得到有效管控,隔离措施发挥了关键作用。1例为管控区筛查发现,提示社区传播风险仍需持续关注。

月30日0-13时杭州市新增本土确诊病例5例 会上通报 ,本轮杭州疫情累计报告确诊病例64例,其中1月29日19例,1月30日0-13时报告5例 。这64例病例分布在滨江区32例、富阳区13例、萧山区14例 、上城区2例、拱墅区2例、西湖区1例。从数据看 ,也是比较集中在滨江 、富阳、萧山。

12月16日杭州有新增确诊病例吗?

月16日杭州有新增确诊病例,截至12时新增2例新冠肺炎确诊病例(轻型),具体情况如下:病例关系:新增的2例确诊病例为此前确诊病例盛某某的母亲和妻子 。隔离情况:均于12月7日下午纳入集中隔离 。隔离期间多次核酸检测阴性 ,16日报告核酸检测结果阳性。累计病例:自12月7日以来,杭州累计报告新冠肺炎确诊病例24例。

据12月15日0时至24时的报告,全国31个省(自治区、直辖市)及新疆生产建设兵团新增确诊病例总数为77例 。

月15日0—24时 ,31个省(自治区 、直辖市)和新疆生产建设兵团报告新增确诊病例77例。

总结:12月7日杭州新增的2例确诊病例均位于萧山区 ,且与北干街道龙湖春江天玺17幢相关。杭州市已迅速启动应急响应,通过管控密接人员 、划定风险区域等措施遏制疫情传播,并通过官方渠道持续更新信息 。

月1日22时至12月2日11时:杭州新增2例本土新冠病毒肺炎确诊病例 ,均为主动就诊发现;同时新增74例新冠病毒无症状感染者,其中37例为集中隔离点检出,16例为卡口拦截发现 ,14例为居家隔离发现,6例为社区筛查发现,1例为单位筛查发现。

021年12月7日杭州未新增高风险地区 ,但新增了一处中风险地区。具体信息如下:新增中风险地区:杭州市萧山区北干街道龙湖春江天玺17幢 。全域风险等级:截至2021年12月7日,杭州共有1处中风险地区,0处高风险地区 ,其他地区均为低风险地区。

时政热点

〖壹〗、政治改革与政策调整是2024年的关注焦点。随着社会的发展,宪法修订、选举制度优化以及政府机构改革等议题将持续引发讨论 。特别是教育 、医疗和社会保障等民生政策的调整,旨在满足人民日益增长的需求。 疫情的防控与经济复苏是关键领域。

〖贰〗、025年公务员考试时事政治必背考点涵盖国内、世界热点及宏观政策与科技领域 ,具体如下:国内时政热点 经济高质量发展与新质生产力:以科技创新为核心 ,推动数字化 、智能化、绿色化转型,目标为战略性新兴产业占GDP比重提升至18%,新质生产力贡献率超35% 。

〖叁〗、热点是焦点的意思 ,就是现在比较流行的,政治是意识形态,是事件本身多层面的体现 ,比如某地发生战争,这是一个时事热点,那么这场争爆发的原因 、交战双方的力量对比、战争带来的影响、对世界的影响等等就是时事政治咯~前者包含后者 。后者属于前者。时政热点就是时事政治中的热点事件。前者包含后者 。

〖肆〗 、每天10分钟:利用通勤、排队时间浏览时政摘要 ,重点标记关键词(如政策名称、数据 、时间节点)。周末复盘:将一周热点按类别总结成思维导图,标注可能考点(如政策背景 、意义、挑战)。结合真题:分析历年国考、省考中时政题型的命题规律(如直接考事件细节或间接考政策影响),针对性强化记忆 。

〖伍〗 、024年必考的前十时政热点包括: 政治改革与政策调整:随着各地区经济社会的快速发展 ,人民群众对政治改革和政策调整的需求日益增长。这涉及到宪法、选举制度、机构改革等方面的政治改革问题备受关注,同时也涉及到医疗卫生 、教育、社保等方面的政策调整,以满足广大人民群众的实际需求。

〖陆〗、获取时政热点和权威解读 。可利用考研政治 APP 刷“每天时政”选取题 ,帮助巩固知识。10 月之后结合肖秀荣《形势与政策》等权威资料 ,强化重点内容。模拟输出提升:通过模块化训练(如1000题)和专题默写,将时政热点与考点精准链接 。

杭州疫情时间线

〖壹〗 、杭州疫情时间线归纳如下:2022年12月:12月1日22时至12月2日11时:杭州新增2例本土新冠病毒肺炎确诊病例,均为主动就诊发现;同时新增74例新冠病毒无症状感染者 ,其中37例为集中隔离点检出,16例为卡口拦截发现,14例为居家隔离发现 ,6例为社区筛查发现,1例为单位筛查发现。

〖贰〗、杭州顺丰余杭中转场疫情确诊情况及分析如下:确诊病例总数与时间线截至3月13日8时,杭州顺丰速运余杭中转场累计报告49例本土确诊病例。首例病例于3月9日确诊 ,为中转场工作人员;此后4天内新增48例,形成集中爆发态势 。

〖叁〗、022年杭州萧山区从划定“三区 ”范围到解除“三区”范围,共历时29天 。具体时间线如下:开始划定“三区”范围时间:2022年1月26日 ,萧山区发布杭州萧山区新冠肺炎疫情防控指挥部2022年1号通告,划定封控区 、管控区、防范区。

〖肆〗、用户实际案例借鉴时间线:2019年12月:委托服务公司办理。2020年1月:提档 、寄材料 、办准迁证 。2月13日:原准迁证到期,政策延期。2月19日:寄出材料 ,20日完成落户 ,22日收到结果。关键点:档案调动、准迁证邮寄、疫情政策灵活应对 。

12月1日22时-12月2日11时杭州新增2例确诊病例+74例无症状

月1日22时至12月2日11时:杭州新增2例本土新冠病毒肺炎确诊病例,均为主动就诊发现;同时新增74例新冠病毒无症状感染者,其中37例为集中隔离点检出 ,16例为卡口拦截发现,14例为居家隔离发现,6例为社区筛查发现 ,1例为单位筛查发现。

月1日22时-12月2日11时,杭州新增2例本土新冠病毒肺炎确诊病例,均为主动就诊发现;新增74例新冠病毒无症状感染者 ,37例为集中隔离点检出,16例为卡口拦截发现,14例为居家隔离发现 ,6例为社区筛查发现,1例为单位筛查发现。12月1日22-24时,新增19例新冠病毒无症状感染者 。

月12日0—24时 ,浙江省新增新冠肺炎本土确诊病例74例 ,具体分布如下:绍兴市:55例宁波市:14例杭州市:5例 全国范围数据补充:同期全国31个省(自治区 、直辖市)和新疆生产建设兵团报告新增确诊病例101例,其中境外输入21例,本土病例80例(浙江74例 ,内蒙古5例,陕西1例)。

相关推荐

  • 上海加快复商复市步伐(上海复商集团怎么样)

    上海加快复商复市步伐(上海复商集团怎么样)

    上海开始复商复市,这释放出了哪些信号?上海已经全面推进复工复产,这释放了以下几种信号:说明上海当地的疫情防控形势已经得到了控制,并且做得非常优秀,根据我国的疫情防控政策显示在没有疫情结束之前,各地区原则上是不能够复工复产的,上海在实施了社会面的清零以后逐渐恢复了大约30%左右的企业,重点包含了一些贸易港口的工作和各个食物链条的相关工作。其次意味着农贸市场逐...

  • 深圳疫情怎么样(深圳疫情怎么样现在)

    深圳疫情怎么样(深圳疫情怎么样现在)

    深圳疫情严重的原因022年深圳疫情严重的原因包括其口岸城市属性、香港疫情外溢、全球疫情流行背景及奥密克戎变异株的高传染性;工厂因防控要求已停工;出入深圳需遵守非必要不离深、持24小时核酸阴性证明等规定。深圳疫情这么严重原因一:属于口岸城市深圳是我国出入境口岸比较多的城市,包括罗湖口岸、福田口岸、深圳湾口岸、文锦渡口岸、皇岗口岸、沙头角口岸、福永口岸、蛇口...

  • 实操教程“多乐跑得快15张开挂神器”科技辅助神器手机版

    实操教程“多乐跑得快15张开挂神器”科技辅助神器手机版

    1、界面简单,没有任何广告弹出,只有一个编辑框。实操教程“多乐跑得快15张开挂神器”科技辅助神器手机版2、没有风险,里面的黑科技,一键就能快速透明。3、上手简单,内置详细流程视频教学,新手小白可以快速上手。4、体积小,不占用任何手机内存,运行流畅。多乐跑得快15张开挂神器有挂...

    2026/04/24
  • 30日山西疫情速报(2021年9月30日山西省新型冠状病毒肺炎疫情情况)

    30日山西疫情速报(2021年9月30日山西省新型冠状病毒肺炎疫情情况)

    11日山西疫情速报5s鲁花压榨花生油是否正品〖壹〗、s鲁花压榨花生油是正品。优质的花生油一般都是呈现淡黄色,而且油体非常的澄清、透明,而且没有杂质。真正的鲁花花生油在瓶口商标鲁花中间有一个小兰花,仔细看这个兰花是个花字。还可以看其生产许可证编号,特别是商标持有人标志-山东鲁花集团有限公司。山西省校园安全事故应急预案山西省校园安全事故应急预案1制定校园安...

  • 【黑龙江新增本土确诊病例29例,黑龙江新增本土确诊病例29例是哪里的】

    【黑龙江新增本土确诊病例29例,黑龙江新增本土确诊病例29例是哪里的】

    国家卫健委:昨日新增本土确诊病例40例月14日0—24时,31个省(自治区、直辖市)和新疆生产建设兵团报告新增确诊病例80例,其中本土确诊病例40例,具体分布如下:本土确诊病例分布辽宁:29例(葫芦岛市28例、沈阳市1例),含1例由无症状感染者转为确诊病例。江苏:8例,均在苏州市。广东:2例,均在深圳市。广西:1例,在百色市。月1日0-24时,江苏新增本...

  • 专用辅助“决胜麻将免费挂”掌握辅助功能必胜规则

    专用辅助“决胜麻将免费挂”掌握辅助功能必胜规则

    决胜麻将免费挂是一款可以让一直输的玩家,快速成为一个“必胜”的ai辅助神器,有需要的用户可以加我QQ客户群下载使用。德扑之星辅助可以一键让你轻松成为“必赢”。其操作方式十分简单,打开这个应用便可以自定义决胜麻将免费挂系统规律,只需要输入自己想要的开挂功能,一键便可以生成出决胜麻将免费挂专用辅助器,不管你是想分享给你好友或者德扑之星辅助ia辅助都可以满...

    2026/04/24
  • 教程辅助!“手机拼三张辅助挂下载”(透视挂)详细用法教程

    教程辅助!“手机拼三张辅助挂下载”(透视挂)详细用法教程

    您好:手机拼三张辅助挂下载加扣扣群确实是有挂的,很多玩家在这款游戏中打牌都会发现很多用户的牌特别好,总是好牌,而且好像能看到其他人的牌一样。所以很多小伙伴就怀疑这款游戏是不是有挂,实际上这款游戏确实是有挂的,添加客服群安装软件.1.推荐使用‘手机拼三张辅助挂下载,通过添加客服安装这个软件.打开.2.在设置DD辅助功能DD微...

    2026/04/24
  • 一键操作“手机跑得快透视万能挂”辅助通用版下载教程!

    一键操作“手机跑得快透视万能挂”辅助通用版下载教程!

    您好:手机跑得快透视万能挂这款游戏是可以开挂的,软件加【添加图中QQ群】确实是有挂的,很多玩家在这款游戏中打牌都会发现很多用户的牌特别好,总是好牌,而且好像能看到其他人的牌一样。所以很多小伙伴就怀疑这款游戏是不是有挂,实际上这款游戏确实是有挂的,添加QQ客服【添加图中QQ群】安装软件.1.手机跑得快透视万能挂这款游戏是可以开挂的,确实是有挂的,通过添加客...

    2026/04/24
  • 实测教程“手机麻将通用挂苹果版”(透视挂)辅助下载教程

    实测教程“手机麻将通用挂苹果版”(透视挂)辅助下载教程

    1、界面简单,没有任何广告弹出,只有一个编辑框。实测教程“手机麻将通用挂苹果版”(透视挂)辅助下载教程2、没有风险,里面的黑科技,一键就能快速透明。3、上手简单,内置详细流程视频教学,新手小白可以快速上手。4、体积小,不占用任何手机内存,运行流畅。手机麻将通用挂苹果版有挂吗详...

    2026/04/24
  • 辅助开挂神器“微信牛牛控制尾数设置挂”详细外挂透视辅助软件教程

    辅助开挂神器“微信牛牛控制尾数设置挂”详细外挂透视辅助软件教程

    微信牛牛控制尾数设置挂软件是一款专为微乐游戏设计的辅助工具,需要的玩家加上面群让师傅发给你教程,教你下载!旨在帮助玩家提高游戏胜率。该资源包含安装重点文档、必下文件、更新提示以及apk安装包等文件。【辅助内容概述】该辅助工具通过自定义微乐小程序系统规律,为玩家提供强大的开挂功能,用户只需简单操作,即可一键生成微乐小程序专用辅助器。软件界面简洁明了,操作...

    2026/04/24
返回顶部