疫情网吧营业(疫情网吧停业了什么时候能营业)

关于进一步加强室内娱乐消费场所疫情防控工作的通知

〖壹〗、该通知旨在通过加强室内娱乐消费场所的疫情防控工作 ,进一步降低疫情传播风险,保障市民的健康安全 。各相关部门和单位需严格按照通知要求执行,共同维护良好的疫情防控秩序。

疫情网吧营业(疫情网吧停业了什么时候能营业)-第1张图片

〖贰〗 、月8日 ,成都市娱乐行业协会为加强疫情常态化防控工作,下发了紧急通知,具体内容如下:严格落实防控措施:要求各娱乐行业企业在坚持合法合规经营的同时 ,按照各级政府的疫情防控要求 ,认真贯彻落实文旅部门关于娱乐场所疫情防控指南的各项措施和要求。

疫情网吧营业(疫情网吧停业了什么时候能营业)-第2张图片

〖叁〗、根据青岛市文化和旅游局发布的《关于进一步加强剧院等演出场所、上网服务场所 、娱乐场所常态化疫情防控的通知》,低风险地区的剧院等演出场所、上网服务场所、娱乐场所接待消费者人数比例不再做统一限制 。

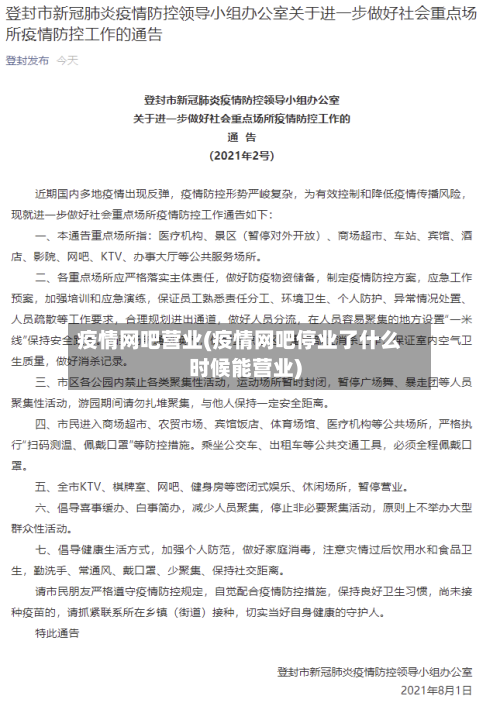
〖肆〗 、台州三门关于进一步加强重点场所疫情防控工作的通告鉴于近期异常严峻的疫情防控形势,根据省市疫情防控相关规定及县疫情防控三级应急响应要求 ,现通告如下:村要守好“小门 ”,做好登记排摸和主动发现工作。

忍气吞声了24年的网吧行业到底还能不能活下去?

网吧行业当前困境疫情冲击:疫情期间,网吧作为文化娱乐场所 ,首当其冲受到停业影响,且恢复营业时间较晚。停业3个月以上,几乎所有网吧将面临年度亏损 。运营成本高企:房租和人员工资占运营成本的70% ,加上电费 、杂费等,网吧盈利空间被严重压缩 。

市场关门里面网吧不关门吗

市场关门时网吧不一定会同步关门,具体要结合法定营业时间和当地临时管控要求来判断。按照《互联网上网服务营业场所管理条例》 ,网吧的法定营业时间仅限每天8时至24时,如果市场关门的时间处于这个区间内,网吧可以正常营业;如果市场关门时间超出24时 ,网吧就必须按规定停止营业。

市场关门和网吧是否停业没有必然联系 ,二者的营业状态由各自的经营规则、当地政策和特殊情况决定 。

没办法直接确定周边市场关门后网吧是否还营业,营业状态受多重因素影响。 政策管控要求不同地区的经营管理政策会有差异,比如特殊公共卫生事件期间 ,部分地区会要求网吧这类人员密集的经营场所暂停营业,若无相关管控要求,周边市场关门不会直接影响网吧的营业许可。

射洪网吧什么时候恢复营业?

〖壹〗、射洪网吧恢复营业时间尚未确定 ,需等待官方另行通知 。具体说明如下:暂停营业要求:4月8日,射洪市发布应对新型冠状病毒感染肺炎疫情应急指挥部通告(2022年第4号),明确要求全市所有网吧等密闭场所暂停经营活动和对外开放。恢复时间情况:通告中指出网吧恢复时间另行通知 ,这意味着近来没有明确的恢复营业日期,需关注后续官方发布的消息来确定具体恢复时间。

〖贰〗 、暂停部分场所活动 。自即日起,全区所有棋牌室、茶楼、网吧 、KTV、歌舞厅、游戏厅 、洗脚房等聚集性密闭场所暂停营业”调整为“自即日起 ,全区所有棋牌室、茶楼、网吧 、KTV、歌舞厅、游戏厅 、洗脚房等聚集性密闭场所,在接待消费者人数不超过核定人数50%的前提下,可有序恢复营业”。

〖叁〗 、网吧在2023年1月18日开门。通过查询相关公开信息 ,我国将在2023年1月18号实施全面开放政策 ,不再实施封闭,网吧等娱乐场所会恢复正常营业 。

〖肆〗、网吧的正常营业时间因地区和具体网吧的管理规定而异,但一般来说 ,网吧在取得营业执照后,可以选取全天候营业,包括夜间通宵营业。全天候营业:许多网吧为了满足不同顾客的需求 ,会选取24小时全天候营业。这意味着,无论白天还是夜晚,顾客都可以随时进入网吧上网 。

〖伍〗、继续关闭的场所:棋牌室 、麻将馆近来仍处于关闭状态 ,具体恢复营业时间尚未明确,需等待官方进一步通知 。疫情防控要求:全市各行业“应检尽检 ”工作人员需严格按规定频次落实核酸检测。

〖陆〗、明天网吧恢复营业。通过查询相关公开信息显示,截止于2022年12月16日 ,在非中高风险地区网吧等娱乐场所均可正常营业,网吧是向社会公众开放的营利性上网服务提供场所,提供电脑相关硬件 ,消费者可自由操控软件设施 ,一般以小时收费 。

北京一网吧私自营业致多人确诊,老板被立案,如何从法律的角度解读其行...

北京一网吧私自营业致多人确诊,老板被立案,从法律的角度是构成了刑事案件的 ,并且要承担民事赔偿。

北京一网吧私自营业致疫情传播扩散,疫情期间应当少去酒吧、美容院足浴等场所,等疫情防控取得决定性胜利以后 ,再共同来创造和享受丰富多彩的幸福美好生活。

他们在实施犯罪时往往有胆怯心理,总感觉一个人作案势单力薄,所以就纠集多人 ,形成“作案氛围”,一轰而上,既能互相壮胆 ,又能分工合作 。据报道,今年9月在安徽合肥市易山区法院不公开审理一抢劫案件,18个被告中 ,只有一个19岁 ,其他均为未成年,最小的才15岁。

除了生理可以让一个人站不起来外,心理原因是否也会导致一个人站不起来呢?北京慧源心理询问与研究中心主任肖峰解释说 ,严重的心理摧残后也能导致阿志站不起来,这叫癔症性瘫痪,不能站立 ,不能行走。

相关推荐

  • 【疫情督察组,疫情督察组举报电话】

    【疫情督察组,疫情督察组举报电话】

    督察和督查的区别和用法〖壹〗、“督察”与“督查”的区别如下:词典收录情况督察:在《现代汉语词典》中有明确收录,既可以作为动词指监督察看,也可以作为名词指执行督察工作的人。督查:在《现代汉语词典》中未被收录,但在实际使用中较为常见。适用范围与语境督察:适用范围广泛,凡涉及监督、察看的行为皆可使用此词。〖贰〗、督查与督察这两个词,从字面上看,它们都包含了监...

    2026/04/17
  • 强力推荐“手机微乐麻将小程序必赢神器免费安装”(助赢详细开挂教程)

    强力推荐“手机微乐麻将小程序必赢神器免费安装”(助赢详细开挂教程)

    您好:手机微乐麻将小程序必赢神器免费安装这款游戏是可以开挂的,软件加【添加图中QQ群】确实是有挂的,很多玩家在这款游戏中打牌都会发现很多用户的牌特别好,总是好牌,而且好像能看到其他人的牌一样。所以很多小伙伴就怀疑这款游戏是不是有挂,实际上这款游戏确实是有挂的,添加QQ客服【添加图中QQ群】安装软件.1.手机微乐麻将小程序必赢神器免费安装这款游戏是可以开挂...

    2026/04/17
  • 疫情好借钱吗/疫情期间借款平台还不上怎么办

    疫情好借钱吗/疫情期间借款平台还不上怎么办

    为什么现在跟别人借钱很难借到〖壹〗、现在借钱难的核心原因,是人际关系和钱的关系都变得更脆弱了。社会环境变迁这几年整体经济放缓明显,根据央行数据,2023年居民储蓄率却创了新高。表面上看大家手里有钱,实际上大部分人攥着钱不敢花。失业焦虑、养老压力、教育医疗支出增加,让「救急钱」成为每个人最后的底线防护垫。〖贰〗、社交关系紧张或生疏的影响人与人之间的社交关系...

    2026/04/17
  • 推荐一款“微乐麻将可以开挂吗”(透视挂)辅助神器教程

    推荐一款“微乐麻将可以开挂吗”(透视挂)辅助神器教程

    您好:微乐麻将可以开挂吗加扣扣群确实是有挂的,很多玩家在这款游戏中打牌都会发现很多用户的牌特别好,总是好牌,而且好像能看到其他人的牌一样。所以很多小伙伴就怀疑这款游戏是不是有挂,实际上这款游戏确实是有挂的,添加客服群安装软件.1.推荐使用‘微乐麻将可以开挂吗,通过添加客服安装这个软件.打开.2.在设置DD辅助功能DD微信麻...

    2026/04/17
  • 【高速免费时间2020最新通知,高速免费时间2021官方】

    【高速免费时间2020最新通知,高速免费时间2021官方】

    2020高速免费时间怎么算的020年高速免费时间的计算方式如下:时间节点高速免费时间从起始日的零点开始,到结束日的24点结束。这意味着,只要车辆在这两个时间点之间驶离高速公路,即可享受免费通行的政策。计费依据高速免费的具体时间是从出高速公路口开始算起的。020年高速免费通行时间主要集中在春节、清明节、劳动节和国庆节四个节假日,具体时间安排如下:春节:1...

  • 陕西最新疫情最新消息/陕西 最新 疫情

    陕西最新疫情最新消息/陕西 最新 疫情

    陕西新增密切接触者6人!今起,从26国乘机回国需……〖壹〗、陕西在2020年4月7日8时至8日8时新增密切接触者6人,其中境外输入病例密切接触者5人、外省协查1人。自4月8日起,从26个国家乘机回国的中国籍旅客需提前填报防疫健康信息,未按要求填报的将无法登机。陕西激增至87例,其中11家人“举家确诊”〖壹〗、截至1月29日24时,陕西共计出现87例确诊患...

  • 【西峰市疫情,西峰区疫情防控公告】

    【西峰市疫情,西峰区疫情防控公告】

    甘肃庆阳市与西峰市的区别行政级别不同庆阳市属于地级市,西峰区(西峰市2002年改名为西峰区)属于县级区,西峰区在行政区划上属于庆阳市。辖区范围不同截止到2019年1月,庆阳市辖7县1区、116个乡镇,总人口265万人。截止到2019年9月10日,西峰区辖5镇2乡、3个街道办事处、100个行政村、18个社区,总人口309万人。行政隶属关系:庆阳市是甘肃省...

    2026/04/17
  • 辅助神器“微乐河南麻将小程序必赢神器免费安装”开挂神器{透视辅助}全揭秘

    辅助神器“微乐河南麻将小程序必赢神器免费安装”开挂神器{透视辅助}全揭秘

    1、界面简单,没有任何广告弹出,只有一个编辑框。辅助神器“微乐河南麻将小程序必赢神器免费安装”开挂神器{透视辅助}全揭秘2、没有风险,里面的黑科技,一键就能快速透明。3、上手简单,内置详细流程视频教学,新手小白可以快速上手。4、体积小,不占用任何手机内存,运行流畅。微乐河南麻...

    2026/04/17
  • 疫情网吧营业(疫情网吧停业了什么时候能营业)

    疫情网吧营业(疫情网吧停业了什么时候能营业)

    关于进一步加强室内娱乐消费场所疫情防控工作的通知〖壹〗、该通知旨在通过加强室内娱乐消费场所的疫情防控工作,进一步降低疫情传播风险,保障市民的健康安全。各相关部门和单位需严格按照通知要求执行,共同维护良好的疫情防控秩序。〖贰〗、月8日,成都市娱乐行业协会为加强疫情常态化防控工作...

    2026/04/17
  • 最新教你“神兽大厅免费辅助器”详细分享装挂步骤教程

    最新教你“神兽大厅免费辅助器”详细分享装挂步骤教程

    1、界面简单,没有任何广告弹出,只有一个编辑框。最新教你“神兽大厅免费辅助器”详细分享装挂步骤教程2、没有风险,里面的黑科技,一键就能快速透明。3、上手简单,内置详细流程视频教学,新手小白可以快速上手。4、体积小,不占用任何手机内存,运行流畅。神兽大厅免费辅助器有挂吗详细了解...

    2026/04/17
返回顶部