-
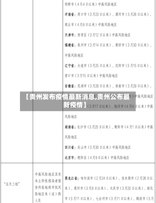
【贵州发布疫情最新消息,贵州公布最新疫情】
遵义为什么突然封了〖壹〗、突发交通管制可能因重大活动、道路施工或特殊任务(如警卫保障)临时封闭道路。例如,遵义作为贵州北部重要城市,若举办大型会议或接待任务,部分路段会短时管控。建议查询当地交警部门发布的实时通告,或观察是否有临时交通标志...
遵义为什么突然封了〖壹〗、突发交通管制可能因重大活动、道路施工或特殊任务(如警卫保障)临时封闭道路。例如,遵义作为贵州北部重要城市,若举办大型会议或接待任务,部分路段会短时管控。建议查询当地交警部门发布的实时通告,或观察是否有临时交通标志...